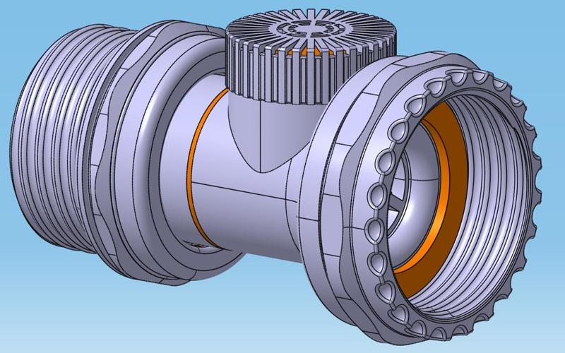
SCBA Negative Pressure Conversion - Inhalation And Exhalation Ported 40MM NATO (RD40x1/7) Threaded Coupler

Thingiverse

SCBA Negative Pressure Conversion - Inhalation And Exhalation Ported 40MM NATO (RD40x1/7) Threaded Coupler is a 3D printable model, which we searched from web for you, so you can easily print on your own 3D printer.

Get 3D Print Model

X