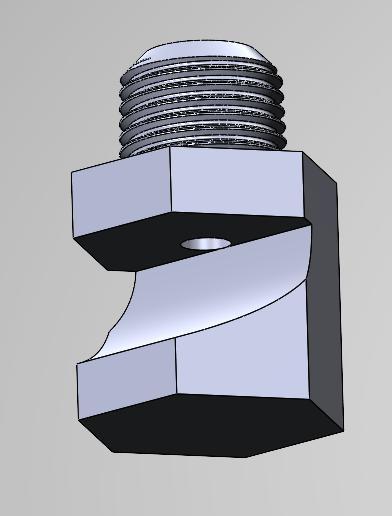
Flat Nozzle BSPT 1/8

Thingiverse

Flat Nozzle BSPT 1/8 is a 3D printable model, which we searched from web for you, so you can easily print on your own 3D printer.

Get 3D Print Model

X