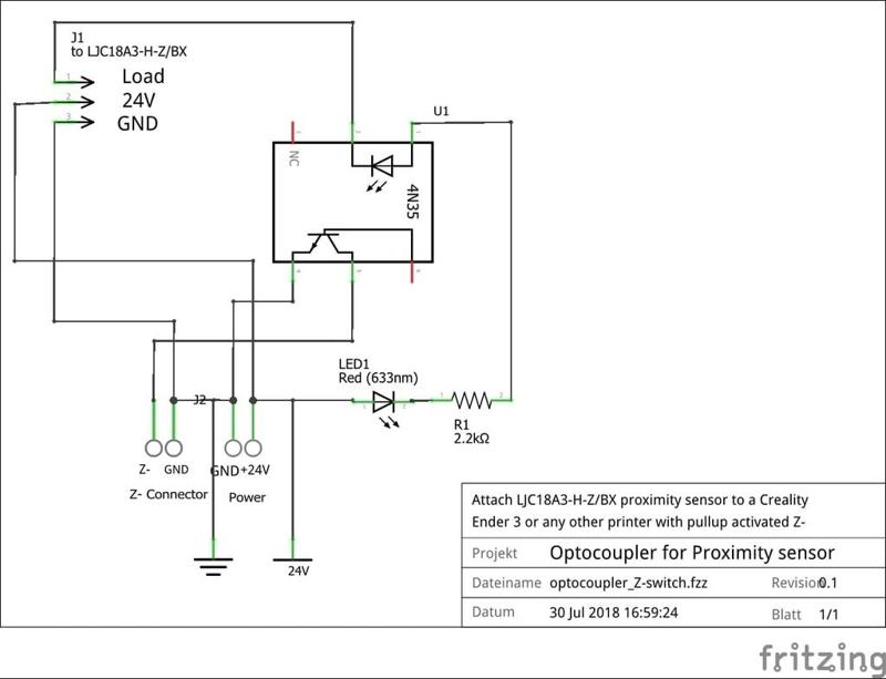
How To Attach A LJC18A3-H-Z/BX Capacitive Probe Via Optocoupler To Creality Ender 3 (and Other Printers)

Thingiverse

How To Attach A LJC18A3-H-Z/BX Capacitive Probe Via Optocoupler To Creality Ender 3 (and Other Printers) is a 3D printable model, which we searched from web for you, so you can easily print on your own 3D printer.

Get 3D Print Model

X